动科所在鸡原始生殖细胞转染技术研究方面取得新进展
近日,动科所家禽遗传育种团队在鸡原始生殖细胞(Primordial Germ Cells, PGCs)转染技术研究方面取得新突破,研究成果以《Achieving Optimal Electro-Transfection Conditions in Chicken Primordial Germ Cells Under Feeder- and Serum-Free Medium》)为题,发表于期刊《Animals》(中科院农林科学二区,IF=3.5)。动科所为论文第一完成单位,赵智锋博士后和邹娴研究员为共同第一作者,罗成龙研究员为通讯作者。
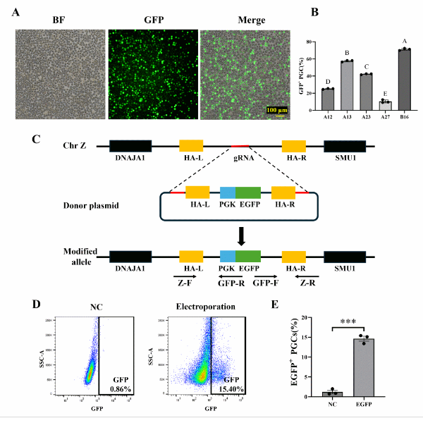
作为家禽种质资源保存与基因编辑的核心载体,PGCs利用存在着转染效率低、转染后细胞损伤大等问题,限制了在家禽基因编辑模型中的高效应用。针对这一技术瓶颈,研究团队系统优化了无饲养层无血清培养体系中PGCs的电穿孔转染条件,结果表明利用电穿孔转染质粒的效率普遍高于40%,其中最高可达71.13±1.26%,且转染后PGCs凋亡率低,细胞活性好,多能性不受影响。该转染体系还适用于miRNA的高效递送,为PGCs的体外功能研究提供了有力手段。
研究进一步利用CRISPR/Cas9技术将荧光标记基因GFP定点插入Z染色体上,获得了稳定表达GFP基因的PGCs株系,定点插入效率由最初不到1%提高到15%(7天),为同类研究最高水平。因此,应用该转染体系两周即可获得足量阳性PGCs用于鸡胚显微注射从而制备基因修饰鸡。该技术突破对其他干细胞和难转染细胞具有重要借鉴意义,也为构建基因编辑家禽模型、性别控制及种质创新提供了高效平台。
本研究获国家肉鸡产业技术体系(CARS-41)、亚洲足球体育博彩平台 协同创新中心项目(XT202217)、猪禽种业学科建设子项目(ZX202401-03)、广东省重点研发计划(2022B0202110002)及猪禽种业全国重点实验室专项(GDNKY-ZQQZ-K8、GDNKY-ZQQZ-K11)项目资助。
原文链接://www.mdpi.com/2076-2615/15/4/590

